欢迎来到新材料帮
请 登录
|
免费注册
我的收藏
商品收藏
店铺收藏
|
客户服务
帮助中心
售后服务
常见问题
功能反馈
|
商家入驻
|
商家登录
扬州晶樱光电科技有限公司
关注店铺
搜全站
搜本店
首页
公司介绍
产品中心
公司动态
荣誉认证
技术文章
联系我们
返回首页
产品分类
其他非金属矿产
氧化铝粉
企业信息
公司:
扬州晶樱光电科技有限公司
电话:
18519933863
微信:
18519933863
邮箱:
地址:
高邮市经济开发区凌波路86号
进入店铺
最近浏览
包芯线
面议
技术文章
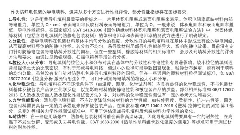
硅晶粉,作为防静电材料的填料的优越性
扬州晶樱光电科技有限公司 发布于:2025-07-29
购物车
还没有登录,登录后商品将被保存
登录
我的关注
我的足迹
我的关注
0
我的足迹
我的消息
反馈